12.06.2014

Приказ
Министра здравоохранения Республики Узбекистан
Об утверждении Национального протокола по внедрению экспресс тестирования на ВИЧ в кабинетах доверия
В целях раннего выявления ВИЧ среди групп повышенного риска заражения и совершенствования методов профилактики, диагностики ВИЧ-инфекции,
ПРИКАЗЫВАЮ:
1. Утвердить Национальный протокол по внедрению экспресс тестирования в кабинетах доверия (далее КД), согласно приложения.
2. Министру здравоохранения Республики Каракалпакстан, начальникам управлений здравоохранения областей и Главного Управления здравоохранения г. Ташкента:
- обеспечить внедрение в практику здравоохранения Национального протокола по внедрению экспресс тестирования на ВИЧ в кабинетах доверия;
- организовать в КД проведение добровольного консультирования и тестирования пациентов согласно национального протокола;
- обеспечить мониторинг проведения добровольного консультирования и экспресс тестирования на ВИЧ в КД;
- организовать в лечебно-профилактических учреждениях все виды медицинских услуг ВИЧ-инфицированным лицам, в том числе консультации узких специалистов других профилей, с соблюдением конфиденциальности.
3. Директору Республиканского Центра по борьбе со СПИДом (Н.С.Атабеков) и главным врачам региональных центров по борьбе со СПИДом:
- оказать методическую помощь лечебно-профилактическим учреждениям для внедрения национального протокола по экспресс тестированию на ВИЧ в КД в практику здравоохранения;
- участвовать в обучении и оказании методической и консультативной помощи, проведении тренингов и семинаров для медицинского и немедицинского персонала КД, психологов, социальных и других работников центров по борьбе со СПИДом, лечебно-профилактических учреждений по внедрению в практику национального протокола по экспресс тестированию на ВИЧ в КД;
- наладить механизм взаимодействия центров по борьбе со СПИДом, других лечебно-профилактических учреждений в сфере обеспечения доступа к экспресс тестированию ВИЧ, представителей групп повышенного риска заражения.
4. Контроль за выполнением данного приказа возложить на первого заместителя министра А.Худаярова, заместителя министра, Главного Государственного санитарного врача Республики Узбекистан С.Саидалиева.
Министр А. АЛИМОВ
| 12 июня 2014 года | № 200 |
| г. Ташкент |
Внесено:
Начальник ГУСЭН - К.Мухамедов
Согласовано:
Первый заместитель министра - А.Худояров
Заместитель министра - С.Саидалиев
Начальник контрольной инспекции - А.Садиков
Начальник ГУОЛПП - Д.Миразимов
Начальник юридического отдела - Р.Мухаммадиев
| ПРИЛОЖЕНИЕ
к приказу министра здравоохранения
от 12 июня 2014 года
№ 200 |
МИНИСТЕРСТВО ЗДРАВООХРАНЕНИЯ РЕСПУБЛИКИ УЗБЕКИСТАН
РЕСПУБЛИКАНСКИЙ ЦЕНТР ПО БОРЬБЕ СО СПИД
по проведению консультирования и тестирования на ВИЧ с использованием быстрых тестов в кабинетах доверия среди групп повышенного риска инфицирования
НАЦИОНАЛЬНЫЙ ПРОТОКОЛ
Ташкент 2014
Национальный протокол по проведению консультирования и тестирования на ВИЧ с использованием быстрых тестов в кабинетах доверия среди групп повышенного риска инфицирования (далее Национальный протокол) разработано на основе законодательства Республики Узбекистан, Стратегической программы по противодействию ВИЧ-инфекции в Республике Узбекистан на 2013-2017 годы, приказов (№80, и др.) Министерства здравоохранения, рекомендаций ВОЗ/ЮНЭЙДС.
Разработка Национального протокола осуществлена в рамках реализации проекта ПРООН «Продолжение расширения масштабов противодействия ВИЧ-инфекции, сфокусированного на особо уязвимых слоях населения и укрепление системы и потенциала для всеобщего доступа к профилактике, диагностике ВИЧ, лечению и уходу в Республике Узбекистан» при методической поддержке CDC.
Cодержание
СОДЕРЖАНИЕ
СПИСОК СОКРАЩЕНИЙ
ОБЗОР И ПОКАЗАНИЯ ДЛЯ ПРОВЕДЕНИЯ ТЕСТИРОВАНИЯ
ОБЩАЯ ИНФОРМАЦИЯ
ЦЕЛЬ И ЗАДАЧИ КОНСУЛЬТИРОВАНИЯ И ЭКСПРЕСС ТЕСТИРОВАНИЯ НА ВИЧ В КАБИНЕТАХ ДОВЕРИЯ
ЭКСПРЕСС ТЕСТИРОВАНИЕ НА ВИЧ
ОСОБЕННОСТИ ИСПОЛЬЗОВАНИЯ БЫСТРЫХ ТЕСТОВ
ОСНОВНЫЕ/ОБЩИЕ ТРЕБОВАНИЯ
ПОКАЗАНИЯ ДЛЯ ПРОВЕДЕНИЯ ТЕСТИРОВАНИЯ
ВОЗМОЖНЫЕ ПРЕИМУЩЕСТВА ВНЕДРЕНИЯ ЭКСПРЕСС ТЕСТИРОВАНИЯ В КАБИНЕТАХ ДОВЕРИЯ
СЛОЖНОСТИ ВНЕДРЕНИЯ КИТ С ИСПОЛЬЗОВАНИЕМ БЫСТРЫХ ТЕСТОВ НА ВИЧ-ИНФЕКЦИЮ И ПУТИ ИХ ПРЕОДОЛЕНИЯ
КОНСУЛЬТИРОВАНИЕ И ТЕСТИРОВАНИЕ
ПРИНЦИПЫ ОКАЗАНИЯ УСЛУГ ПО КОНСУЛЬТИРОВАНИЮ И ТЕСТИРОВАНИЮ НА ВИЧ В КАБИНЕТАХ ДОВЕРИЯ
АЛГОРИТМ ВЗАИМОДЕЙСТВИЯ СПЕЦИАЛИСТОВ КАБИНЕТОВ ДОВЕРИЯ С АУТРИЧ-РАБОТНИКАМИ
СТРАТЕГИЯ ТЕСТИРОВАНИЯ НА ВИЧ В КАБИНЕТАХ ДОВЕРИЯ
АЛГОРИТМ ТЕСТИРОВАНИЯ
ДОТЕСТОВОЕ КОНСУЛЬТИРОВАНИЕ НА ВИЧ
СТРУКТУРА ДОТЕСТОВОГО КОНСУЛЬТИРОВАНИЯ
ПРОВЕДЕНИЯ ТЕСТИРОВАНИЯ
ПРОЦЕДУРЫ БЕЗОПАСНОСТИ
ТРЕБОВАНИЯ К ПОМЕЩЕНИЮ
ПОДГОТОВКА К ТЕСТИРОВАНИЮ
ПРАВИЛА ЗАБОРА ОБРАЗЦА КРОВИ ДЛЯ ЭКСПРЕСС ТЕСТИРОВАНИЯ НА ВИЧ
ИНТЕРПРЕТАЦИЯ РЕЗУЛЬТАТОВ ТЕСТИРОВАНИЯ
ПОСЛЕТЕСТОВОЕ КОНСУЛЬТИРОВАНИЕ НА ВИЧ
ПРИ ОТРИЦАТЕЛЬНОМ РЕЗУЛЬТАТЕ
ПРИ ПОЛОЖИТЕЛЬНОМ РЕЗУЛЬТАТЕ
ОБЕСПЕЧЕНИЕ КАЧЕСТВА
ВВЕДЕНИЕ И ОСНОВНЫЕ ПОНЯТИЯ
ОСНОВНЫЕ ЭЛЕМЕНТЫ ОБЕСПЕЧЕНИЯ КАЧЕСТВА ЭКСПРЕСС ТТЕСТИРОВАНИЯ НА ВИЧ
ОРГАНИЗАЦИЯ ЛАБОРАТОРНОЙ СИСТЕМЫ КАЧЕСТВА НА МЕСТАХ
ПРОФЕССИОНАЛЬНОЕ ТЕСТИРОВАНИЕ ПЕРСОНАЛА
КОНТРОЛЬ ВЫПОЛНЕНИЯ
ДО НАЧАЛА ТЕСТИРОВАНИЯ
ВО ВРЕМЯ ТЕСТИРОВАНИЯ
ПОСЛЕ ТЕСТИРОВАНИЯ
ВНЕШНЯЯ ОЦЕНКА
ДОКУМЕНТЫ И ЗАПИСИ
МОНИТОРИНГ ОК И ВЫЯВЛЕНИЕ И РЕШЕНИЕ ПРОБЛЕМ
СПИСОК ЛИТЕРАТУРЫ И ССЫЛКИ
ПРИЛОЖЕНИЕ 1 БЛАНК ИНФОРМИРОВАННОГО СОГЛАСИЯ КЛИЕНТА НА ПРОХОЖДЕНИЕ ЭКСПРЕСС ТЕСТИРОВАНИЯ НА ВИЧ
ПРИЛОЖЕНИЕ 2 ЛИСТ ПЕРЕНАПРАВЛЕНИЯ НА КОНСУЛЬТИРОВАНИЕ И БЫСТРОЕ ТЕСТИРОВАНИЕ НА ВИЧ КЛИЕНТОВ КАБИНЕТА ДОВЕРИЯ.
ПРИЛОЖЕНИЕ 3 ЖУРНАЛ РЕГИСТРАЦИИ ЛИЦ, ОБРАТИВШИХСЯ В КАБИНЕТЫ ДОВЕРИЯ И ПРОШЕДШИЕ ЭКСПРЕСС-ТЕСТИРОВАНИЕ НА ВИЧ.
ПРИЛОЖЕНИЕ 4 ЖУРНАЛ РЕГИСТРАЦИИ ОТКАЗОВ РАБОТЫ БТ НА ВИЧ (ОТКАЗЫ, ТРЕБУЮЩИЕ ПРИНЯТИЯ МЕР)
ПРИЛОЖЕНИЕ 5 ЖУРНАЛ РЕГИСТРАЦИИ ТЕМПЕРАТУРЫ ХРАНЕНИЯ БЫСТРЫХ ТЕСТОВ НА ВИЧ
ПРИЛОЖЕНИЕ 6 ДОПОЛНИТЕЛЬНОЕ ОБОРУДОВАНИЕ И РАСХОДНЫЕ МАТЕРИАЛЫ ДЛЯ ЭКСПРЕСС ТЕСТИРОВАНИЯ НА ВИЧ С ПОМОЩЬЮ БЫСТРЫХ ТЕСТОВ
Список сокращений
ВИЧ - Вирус иммунодефицита человека
ВОЗ - Всемирная организация здравоохранения
ДКТ - Добровольное консультирование и тестирование
ИППП - Инфекции, передающиеся половым путем
ИФА - Иммуноферментный анализ
КД - Кабинет доверия
КиТ - Консультирование и тестирование на ВИЧ
ЛЖВ - Люди, живущие с ВИЧ
ЛПУ - Лечебно-профилактическое учреждение
МЗ РУз - Министерство здравоохранения Республики Узбекистан
ОК - Оценка качества
ПРООН - Программа Развития Организации Объединенных Наций
Протокол ДКТ - Протокол добровольного консультирования и тестирования на ВИЧ-инфекцию (утвержден приказом МЗ РУз №80 от 28 марта 2012 года)
СДС - Центры по Контролю и Профилактике Заболеваний (СДС)
СОП - Стандартные операционные процедуры
Центр СПИД - Центр по борьбе со СПИД
ЭТ - Экспресс тестирование на ВИЧ
ЮНЭЙДС - Программа по ВИЧ/СПИД Организации Объединенных Наций
ОБЗОР И ПОКАЗАНИЯ ДЛЯ ПРОВЕДЕНИЯ ТЕСТИРОВАНИЯ
ОБЩАЯ ИНФОРМАЦИЯ
Целью данного Национального протокола является предоставление рекомендаций относительно внедрения и использования быстрых тестов на Вирус Иммунодефицита Человека (ВИЧ) в Кабинетах Доверия для расширения доступа группам населения с повышенным риском инфицирования ВИЧ к данной услуге.
Данный Национальный протокол описывает принципы внедрения экспресс тестирования на ВИЧ, а также рекомендации и процедуры для надлежащего использования быстрых тестов (БТ). Также в данный Национальный протокол включены разделы, описывающие компоненты обеспечения качества, необходимые для работы с быстрыми тестами, в том числе обучение персонала и ведение документации.
Данный Национальный протокол также включает основные принципы ведения до- и после-тестового консультирования согласно приказа № 80 МЗ Республики Узбекистан от 28 марта 2012 года.
В соответствии с рекомендациями Всемирной Организации Здравоохранения (ВОЗ) необходимо обеспечить доступ к добровольному ВИЧ-тестированию и консультированию с помощью широкого диапазона моделей и подходов. Они включают тестирование и консультирование по инициативе медицинских работников, которое подразумевает:
- обычное предложение тестирования для лиц, получающих медицинскую помощь в медицинских учреждениях, таких как кожно-венерологические, туберкулезные и наркологические диспансеры, женские консультации и роддома;
- учреждения, предлагающие услуги для групп населения с повышенным риском инфицирования в условиях всех стадий эпидемии.
В этом контексте необходимо расширять использование быстрых тестов (БТ) на ВИЧ в пунктах оказания услуг для групп повышенного риска инфицирования ВИЧ, так как такой тип тестирования позволяет лицам, проводящим тестирование, и консультантам быстро предоставлять тестируемым людям результаты. Это, в свою очередь, может способствовать раннему получению лечения, ухода и профилактики, и других необходимых последующих услуг. Использование БТ на ВИЧ может также снизить нагрузку лабораторий и позволит проводить тестирование и консультирование работниками, не являющимися специалистами в этой области, которые прошли специальную подготовку и работают под контролем.
ЦЕЛЬ И ЗАДАЧИ КОНСУЛЬТИРОВАНИЯ И ЭКСПРЕСС ТЕСТИРОВАНИЯ НА ВИЧ В КАБИНЕТАХ ДОВЕРИЯ
Консультирование и тестирование (КиТ) на ВИЧ является одной из важнейших составляющих эффективной стратегии противодействия эпидемии ВИЧ-инфекции, в том числе профилактики и лечения. КиТ, где основополагающими принципами является конфиденциальность, добровольность и бесплатность, занимает ведущее место в системе мероприятий по противодействию эпидемии ВИЧ-инфекции. Именно услуги КиТ, которые рассматриваются как начальный пункт профилактики, лечения, ухода и поддержки, дают возможность населению получить доступ к необходимой профилактической, диагностической и медико-социальной помощи.
При соблюдении норм и правил проведения КиТ значительно снижается риск инфицирования ВИЧ, изменяются поведенческие установки клиентов, расширяется их доступ к программам профилактики и лечения ВИЧ-инфекции, а также, в случае необходимости, оказывается социальная помощь.
Цель консультирования и тестирования на ВИЧ-инфекцию – содействие улучшению качества жизни и здоровья людей путем предоставления информации, консультативной помощи и эмоциональной поддержки для принятия добровольного и осознанного решения относительно обследования на ВИЧ, формирования дальнейшего безопасного поведения для обеспечения профилактики инфицирования ВИЧ, а также получения ЛЖВ своевременной медицинской помощи и всесторонней поддержки.
Для того, чтобы КиТ достигли своей цели в отношении профилактики инфицирования ВИЧ и предоставления своевременного лечения, психосоциальной помощи и поддержки для ЛЖВ, следует обеспечить качественное консультирование и тестирование на ВИЧ-инфекцию:
- Консультанты должны владеть навыками эффективного общения и консультирования на темы, связанные с ВИЧ-инфекцией, предоставлять информацию, в том числе о рискованном поведении,
- Консультанты должны поощрять самостоятельное принятие решения о тестировании на ВИЧ, а также получать осознанное согласие на проведение тестирования.
- Процесс тестирования и получения результата должен быть максимально комфортным и удобным для клиента в плане временной и территориальной доступности, желательно приближенным к местам пребывания клиента (КД), а также обеспечивать соблюдение необходимого уровня конфиденциальности.
Наращивание масштабов профилактических мероприятий среди групп с повышенным риском заражения ВИЧ и оказания помощи ЛЖВ требует увеличения доступности КиТ. Внедрение БТ на ВИЧ (также известных как «экспресс-тесты»), обладающих сопоставимыми с ИФА показателями чувствительности и специфичности, и не требующих сложного лабораторного оборудования, является важным шагом для расширения доступа к данным услугам групп населения с повышенным риском заражения ВИЧ.
БТ обладают высокой чувствительностью и специфичностью, и просты в использовании. Для их постановки не требуется дополнительное дорогостоящее оборудование, однако выполняться они должны специально обученным персоналом.
Наборы для экспресс-тестирования подразделяются на так называемые быстрые и простые. Простые тесты предусматривают получение результатов анализа в течение 40–60 минут, а быстрые тесты — в течение 15–30 минут. Учитывая потребности в экспресс-диагностике, наиболее перспективными и эффективными являются быстрые тесты. Основной технологией, используемой в БТ, является метод иммунохроматографии.
ЭКСПРЕСС ТЕСТИРОВАНИЕ НА ВИЧ
Экспресс-тестирование на ВИЧ, как и ИФА, относится к серологическим методам исследования. Основные принципы анализа остаются без изменения, однако упрощается сама процедура и сокращается время тестирования.
Экспресс тестирование удобно использовать при связанном анонимном тестировании в труднодоступных группах или территориально удалённых группах. При связанном анонимном тестировании, клиент согласен пройти тест на ВИЧ, но биологический образец маркируется кодом, или любым другим идентификатором который не содержит имени, указывающим на личность. Такое тестирования является добровольным и требует получения информированного согласия и сообщения результатов (при соответствующем консультировании) клиенту/пациенту.
Для повышения качества оказания услуг и приемлемости и расширения использования КиТ во многих условиях ВОЗ рекомендует использование быстрых тестов вместо традиционной лабораторной диагностики, такой как твердофазный ИФА. БТ позволяют быстрее предоставить результаты теста и послетестовое консультирование. Большинство БТ не требуют сбора образцов методом венепункции. Вместо этого тест можно провести, просто взяв кровь из пальца. При соответствующем обучении, поддержке и контроле, работники кабинетов доверия могут точно и надежно использовать БТ для проведения тестирования на ВИЧ.
ОСОБЕННОСТИ ИСПОЛЬЗОВАНИЯ БЫСТРЫХ ТЕСТОВ
Проведение индивидуального экспресс-анализа на ВИЧ-инфекцию в Кабинетах доверия (КД) требует от быстрых тестов высокого качества в отношении чувствительности и специфичности, выявления специфических антител к ВИЧ в исследуемом материале (цельной крови, сыворотке, плазме).
Преимущества использования БТ на ВИЧ — это наглядность и быстрота получения результата. При использовании быстрых тестов сокращается время между самим тестированием и получением результатов, а также создаются удобные условия для клиентов (проведение тестирования в местах реализации программ снижения вреда для повышения их обращаемости).
ОСНОВНЫЕ/ОБЩИЕ ТРЕБОВАНИЯ
Независимо от того, кому или какой группе населения предлагается консультирование и экспресс тестирование на ВИЧ, предоставление всех аспектов и моделей таких услуг должно быть основано на соблюдении пяти ключевых компонентов. Ассистент КД должен проводить консультирование и тестирование в атмосфере сочувствия, в соответствии с нормами профессиональной этики, с уважением прав тестируемого человека и без дискриминации.
Пять ключевых компонентов проведения ДКТ с использованием быстрых тестов:
1. лица, тестируемые на ВИЧ, должны дать информированное согласие на тестирование. Они должны быть проинформированы о процессе ВИЧ-тестирования и консультирования, услугах, которые будут доступны для них в зависимости от результатов, и об их праве отказаться от тестирования. Обязательное или принудительное тестирование никогда не должно применяться, независимо от того, откуда исходит такое принуждение — от медицинских работников, партнеров, членов семьи, работодателей или других лиц.
2. услуги по тестированию должны быть конфиденциальными, то есть содержание беседы между тестируемым человеком и лицом, проводящим тестирование, или консультантом, а также результаты тестирования не будут раскрыты какому-либо третьему лицу без согласия человека, проходящего тестирование.
3. услуги по тестированию должны сопровождаться надлежащим и высококачественным до-тестовым и после-тестовым консультированием в соответствии с приказом № 80 от 28 марта 2012 года. Проведения до-тестового и после-тестового консультирования должно осуществляться одним лицом.
4. предоставление правильных результатов тестирования. Тестирование необходимо проводить на основе принятия мер по обеспечению качества.
5. связь со службами лечения, ухода и поддержки при ВИЧ необходимо поддерживать с помощью системы перенаправления клиентов для получения дополнительной медицинской помощи, поддержки и/или наблюдения.
ПОКАЗАНИЯ ДЛЯ ПРОВЕДЕНИЯ ТЕСТИРОВАНИЯ
Для того чтобы КиТ достигло своей цели в отношении профилактики инфицирования ВИЧ и предоставления своевременного лечения, психосоциальной помощи и поддержки для ЛЖВ, следует обеспечить качественное консультирование и тестирование на ВИЧ-инфекцию. С одной стороны, консультанты должны владеть навыками эффективного общения и консультирования на темы, связанные с ВИЧ-инфекцией, предоставлять информацию, в том числе о рискованном поведении, поощрять самостоятельное принятие решения о тестировании на ВИЧ и получать осознанное согласие на его проведение.
Группы повышенного риска инфицирования не всегда имеют доступ к прохождению КиТ, особенно в отдаленных районах, где тестирование нужно выполнять непосредственно на местах. Благодаря внедрению в практику быстрых тестов сокращается время между самим тестированием и получением результатов, а также создаются удобные условия для клиентов (проведение тестирования в местах сосредоточения представителей целевых групп), что способствует повышению их обращаемости. Эти факторы дают возможность добиться более широкого применения быстрых тестов в отдаленных сельских районах и малых городах, где нет должным образом оснащенных лабораторий. Таким образом, необходимо развивать использование быстрых тестов в дополнение к совершенствованию услуг КиТ, предоставляемых традиционной системой здравоохранения.
Единственной причиной отказа от проведения экспресс тестирования со стороны медицинского работника может быть прохождение тестирования на ВИЧ в течение последних трех месяцев (согласно руководству по ДКТ).
ВОЗМОЖНЫЕ ПРЕИМУЩЕСТВА ВНЕДРЕНИЯ ЭКСПРЕСС ТЕСТИРОВАНИЯ В КАБИНЕТАХ ДОВЕРИЯ
Существует необходимость в повышении эффективности программ КиТ, устранении препятствий и предубеждений на пути обращения людей в эти программы (например, боязнь стигматизации и негативных последствий при раскрытии информации о возможном позитивном ВИЧ статусе), а также в расширении охвата такими программами групп населения с повышенным риском инфицирования ВИЧ, и облегчении их доступа к дальнейшей профилактике или лечению. Применение инновационных подходов к устранению практических препятствий и личностных предубеждений может улучшить доступ, а также повысить уровень использования услуг консультирования и тестирования на ВИЧ по инициативе клиента.
В соответствии с рекомендациями ВОЗ и Центров по Контролю и Профилактике Заболеваний (СДС) экспресс тестирование на ВИЧ на концентрированной стадии эпидемии, проводимое в учреждениях, куда обращаются уязвимые группы населения (программы снижения вреда) является весьма эффективным подходом. Использование экспресс тестирования на ВИЧ в КД позволяет расширить доступность данной услуги для групп населения с повышенным риском инфицирования.
Лица, проходящие тестирование с использованием быстрых тестов, могут быстро получить результат теста. Процедура получения окончательного результата, в случае, положительного результата экспресс тестирования на ВИЧ, не отличается от стандартных процедур тестирования, и в этом случае клиенты могут быть более мотивированы для получения подтверждающих результатов исследования.
Экспресс тестирование на ВИЧ может быть жизнеспособным вариантом тестирования для лиц, где венепункции являются затруднительными.
СЛОЖНОСТИ ВНЕДРЕНИЯ КИТ С ИСПОЛЬЗОВАНИЕМ БЫСТРЫХ ТЕСТОВ НА ВИЧ-ИНФЕКЦИЮ И ПУТИ ИХ ПРЕОДОЛЕНИЯ
В Узбекистане не существует каких-либо формальных ограничений в получении услуг КиТ на ВИЧ-инфекцию в лечебно-профилактических учреждениях системы здравоохранения, но существует потребность в услугах КиТ с использованием БТ, особенно среди групп повышенного риска инфицирования. Удовлетворению потребности в услуге КиТ препятствует ряд факторов — как универсального характера, так и специфических относительно использования и применения быстрых тестов.
Среди возможных препятствий, влияющих на расширение доступа уязвимых групп населения к консультированию и тестированию в целом, следует выделить низкую информированность по вопросам ВИЧ и профилактическом эффекте ДКТ.
Также одним из препятствий эффективного внедрения БТ на уровне КД, может стать отсутствие стандартного механизма контроля качества тест-систем. Данная проблема может быть решена путем создания четкого механизма внешнего и внутреннего контроля качества. Это важно, поскольку получение недостоверных результатов с помощью БТ может отрицательно сказываться на доверии представителей групп повышенного риска инфицирования к результатам тестирования БТ. Часто клиенты с положительным результатом теста на ВИЧ не обращаются в медицинские учреждения и не прилагают усилий для отказа от рискованного поведения, успокаивая себя тем, что результат быстрого теста может быть ошибочен. Такое восприятие базируется на существующих мифах о том, что простота проведения теста и короткое время, в течение которого был получен результат, свидетельствуют о его недостаточной точности. Для преодоления данной проблемы ассистенту КД и аутрич-работникам следует делать акцент на достоверности и эффективности результатов, полученных при тестировании быстрыми тестами при проведении разъяснительной и информационной работы среди групп повышенного риска инфицирования.
Учитывая то, что профилактическая эффективность тестирования на ВИЧ проявляется только при условии качественно проведенного до- и после-тестового консультирования, необходимо осознавать, что низкий уровень качества работы консультанта при проведении исследования БТ среди уязвимых групп может стать непреодолимым препятствием к дальнейшему получению медицинской помощи, ухода и поддержки для клиента, так как нарушает один из основополагающих принципов — установление доверия со стороны клиента, и тем самым подрывает саму суть профилактической направленности КиТ. В этом вопросе следует уделять внимание подготовке ассистентов КД/консультантов.
Слабая мотивация клиентов обращаться в Центры СПИД для подтверждения положительного результата, полученного при экспресс-тестировании, и установления диагноза приводит к невозможности получить необходимую медицинскую помощь. Это может быть объяснено следующими причинами:
- равнодушное отношение к своему здоровью со стороны клиента, с одной стороны, и страх узнать свой ВИЧ-статус, с другой;
- долгое ожидание результата;
- психологическая неготовность общаться с работниками медицинского или другого учреждения;
- опасение вероятной стигматизации и дискриминации;
- отсутствие денег на дорогу и необходимость потратить на поездку определенное время
Одной из основных причин также может быть недоверие к государственным учреждениям здравоохранения относительно того, что их конфиденциальность будет соблюдена. При этом иногда представители групп повышенного риска инфицирования опасаются разглашения информации не столько о своем ВИЧ-статусе, сколько о факте своей принадлежности к одной из групп риска, поскольку думают, что это может привести к определенным репрессивным действиям со стороны правоохранительных органов.
Изменение подобного отношения требует длительного (неоднократного) консультирования с применением консультантом хорошей психологической базы и знания особенностей консультирования каждой целевой группы, что, в свою очередь, обусловливает необходимость постоянного развития мастерства консультирования специалистами КД. Для этого необходимо внедрение эффективной системы мониторинга эффективности внедрения экспресс тестирования в КД.
КОНСУЛЬТИРОВАНИЕ И ТЕСТИРОВАНИЕ
ПРИНЦИПЫ ОКАЗАНИЯ УСЛУГ ПО КОНСУЛЬТИРОВАНИЮ И ТЕСТИРОВАНИЮ НА ВИЧ В КАБИНЕТАХ ДОВЕРИЯ
Мероприятия по тестированию и консультированию должны проводиться в соответствии с приказом МЗ РУз № 80 от 28 марта 2012 г.
Ниже представлены основные принципы оказания услуг по ДКТ Кабинетах доверия, основанные на выше перечисленных нормативных документах:
1. Необходимо обеспечить соблюдение конфиденциальности информации о проведении тестирования на антитела к ВИЧ.
2. Тестирование на ВИЧ должно проводиться после получения информированного согласия обследуемого. Обследование на ВИЧ должно проводиться добровольно, а не по принуждению. До получения согласия на тестирование обследуемому необходимо предоставить информацию о пользе и последствиях тестирования на ВИЧ, праве отказаться от тестирования на ВИЧ, последующих медицинских услугах, которые будут предоставлены в случае выявления ВИЧ-инфекции, путях передачи ВИЧ-инфекции и мерах профилактики ВИЧ-инфекции.
3. Согласие или отказ от тестирования на ВИЧ не должны влиять на качество оказания медицинской помощи. Информированное согласие на тестирование на ВИЧ должно быть получено в письменном виде (см. приложения)
4. При тестировании на ВИЧ в КД первичное обследование проводится анонимно. При анонимном тестировании клиент/пациент получает информацию о результатах первичного тестирования и разъяснения по дальнейшей тактике.
5. При консультировании и тестировании на ВИЧ должна предоставляться гарантия качества оказания услуг. Для этого осуществляется внешний и внутренний контроль качества проведения лабораторных исследований и консультирования по вопросам ВИЧ-инфекции.
АЛГОРИТМ ВЗАИМОДЕЙСТВИЯ СПЕЦИАЛИСТОВ КАБИНЕТОВ ДОВЕРИЯ С АУТРИЧ-РАБОТНИКАМИ
Алгоритм взаимодействия с общественными организациями является составной частью государственных медицинских учреждений: больниц, кожно-венерологических, наркологических, противотуберкулезных диспансеров, центров планирования семьи, родильных домов и женских консультаций, а также КД. Последние играют особо важную роль, поскольку они проводят мероприятия по профилактике ВИЧ среди групп населения повышенным риском инфицирования и оказывают услуги по программам снижения вреда.
Внедрение КиТ в КД способствует стабилизации уровня распространённости ВИЧ-инфекции, позволяет привлекать работников системы здравоохранения к профилактике ВИЧ-инфекции, а также позволяет оказывать более широкий спектр услуг помимо услуг по снижению вреда и перенаправления представителей групп риска в другие подразделения или медицинские учреждения.
В настоящее время в стране широко используется подход предоставления услуг снижения вреда в тесном взаимодействии государственных (КД) и общественных организаций. Специалисты КД координируют свою работу с аутрич-работниками, вовлеченными в оказание услуг клиентам КД. Это позволяет расширить охват уязвимых слоев населения и сделать услуги более доступными. Предоставление КиТ в КД при взаимодействии с аутрич-работниками позволит повысить информированность клиентов и сделать услугу более доступной.
СТРАТЕГИЯ ТЕСТИРОВАНИЯ НА ВИЧ В КАБИНЕТАХ ДОВЕРИЯ
ВОЗ рекомендует стандартизованные стратегии тестирования для максимизации точности результатов тестов и минимизации расходов. Какая из стратегий является наиболее приемлемой, зависит от задач тестирования, типа эпидемии ВИЧ и распространенности ВИЧ в тестируемой группе населения. В Республике Узбекистан применяется стратегия в условиях концентрированной эпидемии ВИЧ среди общего населения.
Стратегия тестирования, используемая для кабинетов доверия, применяется как при условиях с распространенностью более 5% в тестируемой группе населения, как к тестам, проводимым внелабораторных условиях и персоналом, обученным проведению данной работы. При этой стратегии тестирования используются быстрые тесты имеющие чувствительность на уровне минимум 99% и специфичностью минимум 98%, что дает прогностическую ценность отрицательного результата 99% и выше.
АЛГОРИТМ ТЕСТИРОВАНИЯ
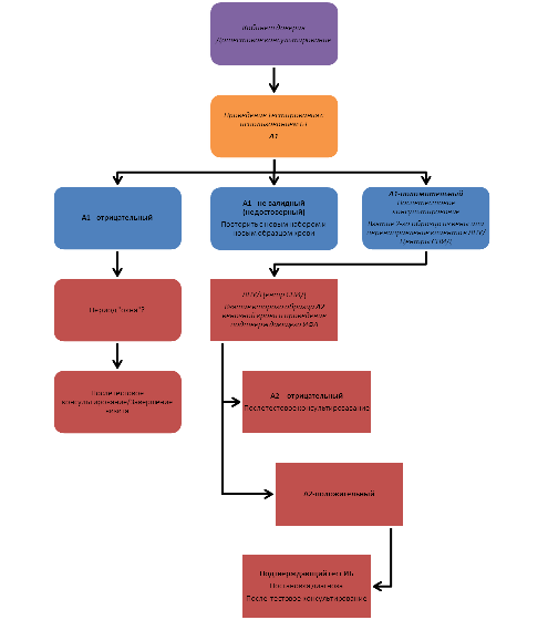
Все образцы первично тестируются быстрым тестом (А1) (схема 1), для чего используется капиллярная кровь взятая из пальца. При получении отрицательного результата (А1-) образцы рассматриваются как ВИЧ-отрицательные и проводится после-тестовое консультирование. При получении положительного результата экспресс тестирования (A1+), специалист КД проводит послетестовую консультацию и предлагает (при наличии условий) сдать венозную кровь с паспортными данными для дальнейшего подтверждающего исследования крови. По желанию клиента он может быть перенаправлен в ближайшее ЛПУ для сдачи венозной крови в сопровождении аутричработника. Это могут быть СВП, семейная поликлиника, межрайонная лаборатория, анонимный кабинет или Центры СПИД для дальнейшего обследования по алгоритму тестирования взрослого населения (согласно приказу МЗ РУз № 80 от 28 марта 2012 года). При этом пациенту выдается лист перенаправления, куда вносятся дата и результаты первого теста (Приложение 2).
Информация обо всех предварительно положительных результатах должна быть представлена в Центры СПИД. Совместно с клиентом должен быть разработан план дальнейших действий для прохождения повторного тестирования. В случае не валидности теста (недостоверности, отсутствие контрольной полосы) проводится повторное тестирование с использованием нового БТ и нового образца крови. Следует учесть, что в рамках Системы Обеспечения Качества (СОК) в каждом учреждении должна быть утвержденная Стандартная Операционная Процедура (СОП) для всех проводимых процедур.

Схема 1. Алгоритм тестирования в кабинетах доверия применением быстрых тестов
ДОТЕСТОВОЕ КОНСУЛЬТИРОВАНИЕ НА ВИЧ
Консультирование должно быть предложено до проведения теста на ВИЧ. Его целью является профилактика передачи ВИЧ и оказание эмоциональной поддержки. Консультанту следует подготовить клиента, объяснив, что представляет собой тест на ВИЧ, обсудить мифы и исправить неверные представления относительно ВИЧ/СПИДа. Можно также рассмотреть индивидуальную характеристику риска, которому подвергается клиент. Сюда может быть включено обсуждение: информация об интимных отношениях, и/или употреблением наркотиков, которые увеличивают риск заражения, методов профилактики ВИЧ. Консультант должен обсудить, что значит для человека знание своего серологического статуса, а также способы адаптации к этой новой информации. Часть сведений о ВИЧ и ДКТ возможно сообщать группам клиентов. Этот подход используется для сокращения затрат времени и может быть подкреплен распространением печатных материалов. Вместе с тем необходимо, чтобы каждому обратившемуся за ДКТ была доступна индивидуальная дотестовая консультация.
Отказ от дотестового консультирования не должен препятствовать добровольному тестированию на ВИЧ (например, люди, ранее проходившие ДКТ, могут обратиться с целью тестирования, не нуждаясь в еще одной дотестовой консультации). Тем не менее, получение информированного согласия от человека, подвергающегося тестированию, является минимальным требованием для прохождения теста на ВИЧ.
Дотестовое консультирование позволяет:
- помочь клиенту/пациенту оценить личный риск в отношении заражения ВИЧ;
- представить клиенту/пациенту процедуру тестирования и значение результатов теста;
- понять клиенту/пациенту возможные последствия прохождения теста;
- принять клиенту/пациенту осознанное решение о прохождении тестирования;
- повысить осведомленность клиента/пациента по вопросам ВИЧ/СПИДа. Сформировать представление о безопасном поведении, поддержать изменения в поведении или попытки таких изменений.
СТРУКТУРА ДОТЕСТОВОГО КОНСУЛЬТИРОВАНИЯ
1. Оценка персонального риска заражения ВИЧ пациентом (информация о путях передачи ВИЧ и связь с поведением риска).
2. Оценка уровня знаний и способности справиться с кризисом.
- Что знает пациент о тестировании и его пользе?
- Почему пациент хочет пройти тест (и хочет ли)?
- Что знает пациент о ВИЧ?
- Думал ли пациент о реакции на различные результаты тестирования?
- Если результат положительный, кто окажет поддержку?
3. Предоставить пациенту общие сведения о ВИЧ/СПИДе.
4. Предоставить информация о процедуре тестирования, возможных результатах, «периоде окна». (Здесь для консультанта важно точно знать, какие тест-системы используются, так как в зависимости от чувствительности тест-системы период, когда она еще не может определить наличие антител в крови, может длиться от 3–4 недель до 3–4 месяцев.)
5. Обсуждение потенциального значения (личное, медицинское, социальное, психологическое, юридическое) возможных результатов теста.
6. Получение письменного согласия/отказа пациента на прохождение теста.
7. Установление доброжелательных взаимоотношений в качестве основы для после-тестового консультирования (если клиент решил пройти тест) или следующего обращения (если клиент решил не проходить тест).
ПРОВЕДЕНИЯ ТЕСТИРОВАНИЯ
До проведения экспресс тестирования на ВИЧ необходимо проверить срок годности быстрых тестов и внимательно прочитать инструкцию по их использованию.
ПРОЦЕДУРЫ БЕЗОПАСНОСТИ
Стандартные меры предупреждения представляют собой сочетание универсальных мер профилактики и мероприятий по изолированию биологических материалов и основаны на принципе, что вся кровь, биологические жидкости, секреты, выделения, повреждённый кожный покров и слизистая оболочка могут содержать инфекционные агенты. Стандартные меры безопасности включают применение мер профилактики инфицирования ко всем пациентам, независимо от того, имеют ли они потенциальный или подтверждённый статус ВИЧ-инфекции, в любом учреждении здравоохранения. Эти меры включают: гигиену рук, использование перчаток, халата, маски, защитных очков или экрана, в зависимости от ожидаемого контакта и безопасную инъекционную практику. Также, с оборудованием или предметами, расположенными в непосредственной близости от пациента, которые могут быть заражены инфицированными биологическими жидкостями, необходимо обращаться так, чтобы предотвратить передачу инфекционных агентов.
Применение стандартных мер безопасности при работе с пациентами определяется характером взаимодействия медицинский работник – пациент и видом контакта с кровью, биологической жидкостью или другими патогенными факторами. При заборе крови необходимо использовать перчатки. Меры безопасности направлены на то, чтобы защитить пациентов и гарантировать, что медицинский персонал не перенесёт инфицирующие агенты через руки или медицинские инструменты пациенту.
Меры безопасности необходимо соблюдать на всех стадиях процесса тестирования – от сбора биологических образцов, их хранения и тестирования до утилизации опасных биологических отходов – чтобы минимизировать профессиональный риск заражения. Правильная утилизация всех контаминированных лабораторных отходов очень важна. Сбор всех использованных (контаминированных) отходов (перчатки, пипетки, скарификаторы, быстрые тесты) должно осуществляться в специальные контейнеры, которые перед утилизацией должны быть обеззаражены. Обеззараживание всех контаминированных отходов следует осуществлять в учреждениях по месту расположения КД.
Учреждения должны предоставлять и персонал должен следовать процедуре безопасного обращения с биологически-опасными отходами, включая:
1. Инструкции по использованию перчаток, закрытой обуви, мытья рук, обращению и утилизации острых предметов, уборке разливов и дезинфекции
2. Основные процедуры по безопасности должны быть доступными и видимыми
3. Общие подходы, например «не есть, не пить и не курить в данном помещении», «доступ в кабинет тестирования только разрешённому персоналу»
4. В каждом учреждении необходимо иметь процедуры по безопасной утилизации всех образцов и материалов, использованных при проведении тестирования. Это необходимо для обеспечения безопасности персонала, проводящего тестирование, а также лицам, у которых есть риск контакта с данными материалами. Со всеми образцами и материалами необходимо обращаться как с потенциально опасными с риском передачи инфекции.
5. Необходимо разработать процедуру для персонала в случае контакта с биологически-опасным материалом. Эта процедура, а также список лиц для контакта при чрезвычайном случае, должен быть доступен для всего персонала. Также рекомендуется всему персоналу, проводящему тестирование, знать свой серологический статус на ВИЧ.
6. Требования к безопасности не ограничиваются перечисленными документами и должны соответствовать требованиям, установленными соответствующими действующими нормативно-директивными документами.
ТРЕБОВАНИЯ К ПОМЕЩЕНИЮ
Любое учреждение, где проводится ЭТ на ВИЧ должен иметь помещение соответствующее требованиям для проведения тестирования:
1. Достаточное рабочее пространство и поверхность, которая легко моется и поддерживается в рабочем состоянии
2. Обеспечение температурного режима, который не выходит за рамки указанные в инструкции по применению БТ на ВИЧ
3. Холодильники при возможности
4. Раковина для мытья рук и уборки
5. Кондиционеры при возможности
ПОДГОТОВКА К ТЕСТИРОВАНИЮ
1. Вымыть и/или продезинфицировать руки.
2. Подготовка места для тестирования и организация расходных материалов. Подготовить рабочее место путем дезинфекции поверхности с использованием разрешенных дезинфицирующих средств. Обеспечить адекватную освещенность для интерпретации результатов ЭТ на ВИЧ. Для ориентира, условия с достаточной освещённость является свободное чтение газеты рядом с расположенным набором для ЭТ.
3. Необходимые материалы (см. ПРИЛОЖЕНИЕ 6):
- набор быстрых тестов
- спиртовая салфетка
- одноразовый ланцет
- одноразовые пипетки
- перчатки
- марли или ватный шарик для покрытия раны после прокола
- контейнер для биологически опасных острых отходов
Примечание: Если наборы или его компоненты хранились в холодильнике, перед их распаковкой и открытием необходимо подождать, чтобы они приняли температуру окружающей среды, согласно инструкции производителя.
ПРАВИЛА ЗАБОРА ОБРАЗЦА КРОВИ ДЛЯ ЭКСПРЕСС ТЕСТИРОВАНИЯ НА ВИЧ
В условиях КД наиболее удобно использовать капиллярную кровь, взятую из пальца. Забор крови производится в зависимости от вида теста в соответствии с инструкцией. Забор крови из пальца осуществляется в следующем порядке:
1. Надеть перчатки (для проведения каждого нового тестирования используется новая пара латексных перчаток)
2. Необходимо помассировать палец (средний или безымянный), чтобы вызвать приток крови к кончику пальца
3. Протереть подушечку пальца (не кончик и не боковую часть пальца) тампоном, смоченным в 70% изопропиловым спирте или спиртовой салфеткой
4. Проколоть подушечку пальца используя стерильный ланцет. При этом кровь должна свободно вытекать из места прокола. Каплю крови внести на лунку быстрого теста с помощью одноразовой пипетки из комплекта набора (или при наличии дозаторов с помощью их и меняя наконечники для каждого образца)
5. После взятия крови палец пациента обрабатывается новым ватным тампоном со спиртом или спиртовой салфеткой
ИНТЕРПРЕТАЦИЯ РЕЗУЛЬТАТОВ ТЕСТИРОВАНИЯ
1. Интерпретировать результаты необходимо в соответствии с инструкцией производителя
2. Интерпретировать результаты и представить результат клиенту.
3. Записать результат теста в журнал в соответствии с инструкциями
| Результат | Следующие шаги |
| Отрицательный | Результат окончательный, проведение после тестовой консультации. Если клиент имеет признаки или симптомы острой ВИЧ инфекции, следует провести стандартное тестирование на ВИЧ, перенаправив его в Центры СПИД. |
| Положительный | При возможности забор венозной крови и с направлением направить в межрайонную лабораторию или в лабораторию Центра СПИД или клиент должен быть направлен для прохождения тестирования в ближайшую ЛПУ или в Центр СПИД (для получения подтверждения и исключения ложноположительного результата тестирования) согласно Приказу № 80 МЗ РУз |
| Тест не валиден (не достоверен, отсутствие контрольной полосы) | Повторить тестирование с использованием нового образца крови и другим быстрым тестом |
ПОСЛЕТЕСТОВОЕ КОНСУЛЬТИРОВАНИЕ НА ВИЧ
Послетестовое консультирование должно предлагаться при всех возможных результатах тестирования. Задачи и содержание консультирования после теста, безусловно, зависят от результата теста, который может быть положительным, отрицательным.
Задача послетестового консультирования при положительном результате – дать клиенту возможность понять и в ближайшей перспективе принять свой диагноз и начать планировать свою жизнь в новом качестве. Если тест отрицательный, задача заключается в том, чтобы клиент не забыл опыт и переживания, связанные с его прохождением.
Они могут быть хорошей основой для формирования у клиента безопасного в отношении заражения ВИЧ поведения. При неопределенном результате важно способствовать тому, чтобы клиент с пониманием отнесся к техническим проблемам и согласился на повторный тест для получения ясного результата.
Консультирование после теста – это процесс, который может уместиться в одну встречу консультанта с клиентом, но может потребовать и нескольких встреч.
ПРИ ОТРИЦАТЕЛЬНОМ РЕЗУЛЬТАТЕ
Консультирование при отрицательном результате теста не менее важно, чем при положительном. В то время как клиент, вероятно, будет испытывать облегчение и предпочтет быстрее покинуть кабинет, консультант должен постараться объяснить ему истинную значимость полученного опыта. Важно дать клиенту возможность подумать над тем, что он чувствует по поводу отрицательного результата, и рассказать, что он может сделать, чтобы сохранить ВИЧ-отрицательный статус.
Уместно повторить основную информацию о безопасном сексуальном поведении (использование презервативов, снижение числа сексуальных партнеров) и о рисках, связанных с употреблением психоактивных веществ через инъекции. Возможно, стоит обсудить, пользуется ли клиент презервативами, и если нет, то выяснить причины отказа, предоставить информацию об эффективности и правильном применении презервативов для профилактики ВИЧ и ИППП.
Если клиенту требуется поддержка или помощь в связи с химической зависимостью, важно предоставить ему информацию о доступных программах лечения химических зависимостей, применяемых на практике здравоохранения Республике Узбекистан.
Так же важно еще раз повторить информацию о «периоде окна» (приблизительно 4–6 недель после заражения, когда тест-системы не способны определить наличие антител) и упомянуть в связи с этим о возможности сдать повторный тест по истечении этих 4–6 недель.
Схема послетестового консультирования при отрицательном результате:
- Поприветствовать клиента.
- Подтвердить гарантии конфиденциальности.
- Напомнить пациенту о содержании консультирования до теста.
- Сообщить результат тестирования и объяснить значение такого результата.
- Убедиться, что клиент правильно понимает результат теста.
- Спросить о том, что клиент думал и чувствовал в ожидании результата.
- Обсудить индивидуальный план безопасного поведения/снижения риска заражения.
- Предоставить информацию о службах, куда можно обратиться за информацией, помощью и поддержкой.
- Объяснить возможность повторного тестирования, причину, по которой оно может понадобиться.
- Ответить на возникшие вопросы и уточнения.
- Напомнить, что пациент, в случае возникновения вопросов, всегда может обратиться в данную службу
ПРИ ПОЛОЖИТЕЛЬНОМ РЕЗУЛЬТАТЕ
В случае положительного результата консультант должен сообщить об этом клиенту и проинформировать о необходимости пройти повторное тестирование для получения более ясного результата.
Главной целью консультирования после теста при сообщении положительного результата является предоставление информации клиенту, что это не окончательный результат и необходимо пройти повторное тестирование в Центре по борьбе со СПИД.
Чувство раздражения из-за того, что необходимо проходить повторное тестирование в Центре по борьбе со СПИД, может привести к желанию клиента отказаться от повторного тестирования. Консультант должен постараться объяснить клиенту, что повторное тестирование необходимо для того, чтобы зная результаты тестирования уверенно планировать свою дальнейшую жизнь.
Если клиент все же отказывается от повторного тестирования, важно «оставить двери открытыми»: предложить клиенту пройти повторное тестирование позже, когда он решит, что хочет это сделать. Основной акцент должен быть сделан на искреннее желание помочь клиенту, если у него возникнет потребность в помощи или информации.
Консультирование будет особенно эффективным, если до- и после-тестовое консультирование будет проводить один консультант, так как на основании первой встречи консультант сможет выбрать наиболее подходящий способ сообщения результатов тестирования клиенту и затронуть наиболее актуальные темы.
Если у клиента есть потребность в дополнительной информации, необходимо сообщить, как связаться с консультантом.
Как объявлять положительный результат теста на ВИЧ:
- Поприветствовать клиента.
- Подтвердить гарантии конфиденциальности.
- Напомнить пациенту о содержании консультирования до теста.
- Сообщить результат тестирования и объяснить значение такого результата.
- Убедиться, что клиент правильно понимает результат теста.
- Объяснить необходимость повторного тестирования и предложить срок тестирования.
- Напомнить, что клиент до выяснения своего ВИЧ-статуса должен предпринимать меры предосторожности, не допуская контактов других людей со своей кровью, спермой или вагинальной жидкостью.
- Подготовить форму перенаправления для получения повторного тестирования
- При необходимости сопровождение клиента для прохождения повторного тестирования
- Напомнить, что клиент, в случае возникновения вопросов, всегда может обратиться в Кабинет Доверия.
- Ответить на возникшие вопросы и уточнения.
ОБЕСПЕЧЕНИЕ КАЧЕСТВА
ПРИ ПОЛОЖИТЕЛЬНОМ РЕЗУЛЬТАТЕ
Целью мероприятий по обеспечению качества является руководство по обеспечению качества (ОК) в пунктах, в которых применяются или планируются применяться быстрые тесты (БТ) по выявлению антител к вирусу ВИЧ. БТ являются скриниговым тестом (см. алгоритм тестирования на ВИЧ,
Схема 1) в диагностике ВИЧ. Положительный результат теста является предварительным результатом, и должен быть направлен для подтверждения соответствующим тестом.
Данная глава основной целью ставит перед собой следующие задачи:
- снижение возможных ошибок, и гарантировать качество проведения БТ.
- описать общие подходы для разработки стратегии, процессов и процедур для обеспечения качественной услуги тестированию на ВИЧ
- дать основную информацию персоналу, который проводит ЭТ на ВИЧ, включая:
o Основные элементы программы ОК
o Основные документы, определяющие использование БТ на ВИЧ
o Примеры форм и контрольных перечней для документирования и мониторинга процессов и процедур ОК
Обеспечение качества (ОК) – это система планирования, пошаговых действий которая позволяет удостовериться, что тестирование проводится правильно, результаты точны, и ошибки выявлены и исправлены, с целью предупреждения нежелательных последствий. ОК является постоянно действующей системой, которая помогает обеспечить точные и достоверные результаты проводимого тестирования для всех тестируемых лиц. Данная работа проводиться с момента получения согласия тестируемого, до момента получения и предоставления результатов тестирования.
ОСНОВНЫЕ ЭЛЕМЕНТЫ ОБЕСПЕЧЕНИЯ КАЧЕСТВА ЭКСПРЕСС ТТЕСТИРОВАНИЯ НА ВИЧ
Несмотря на все принимаемые меры никакая система не застрахована от ошибок. Внедрение ОК до начала тестирования помогает выявлять и предупреждать ошибки. Система ОК включает несколько элементов:
1) Организация программы ОК
2) Персонал, который проводит тестирование
3) Контроль выполнения
a. До тестирования
b. Во время тестирования
c. После тестирования
4) Внешняя оценка качества
5) Документы и регистрация результатов
6) Оценка ОК и устранение ошибок
ОРГАНИЗАЦИЯ ЛАБОРАТОРНОЙ СИСТЕМЫ КАЧЕСТВА НА МЕСТАХ
Организация ОК на местах требует систематического подхода и решения нескольких ключевых вопросов:
- Назначение ответственного за управление качеством в местах проведения ЭТ на ВИЧ
- Проверка правильности процесса и методики тестирования
- Наличие письменной, утвержденной пошаговой процедуры тестирования (СОП) для каждой организации и предоставить данную инструкцию для всего персонала, проводящего ЭТ на ВИЧ
- Удостоверить, что персонал ознакомлен с процедурой проведения ЭТ на ВИЧ
- Создать механизм взаимодействия, чтобы персонал был вовремя извещен при появлении проблем
- Тестирование должно проводиться только БТ, прошедшие регистрацию, и допущенных для проведения ЭТ на ВИЧ.
- Удостовериться, что организация проводящее ЭК на ВИЧ соответствует требованиям, определенных в руководствующих документах, включая требования по биобезопасности.
Подтверждение процесса тестирования
До предложения прохождения тестирования клиенту или пациенту каждое учреждение должны подтвердить, что процедура тестирования соответствует установленным стандартам. Процесс подтверждения (верификации) включает: подтверждение прохождение обучения персонала, проводящего тестирование и компетенцию персонала по проведению данной процедуры, БТ работает согласно характеристикам (подтверждается на референс панелях отрицательных и положительных образцах), а также доступность применения подтверждающих тестов для первично-положительных результатов и утилизация биологических отходов.
Предоставление инструкции по тестированию
Персонал, который проводит тестирование, должен следовать инструкции, предоставленной производителем БТ. Всему персоналу рекомендуется иметь в доступности пошаговую написанную инструкцию для следящих процедур:
- Требования по достаточному запасу непросроченных БТ, их хранению согласно требованиям производителей (температурный контроль в местах складирования и проведения ЭТ)
- Забор образцов, проведения тестирования, интерпретация результатов и предоставление результатов тестируемому лицу, разрешение проблем до предоставления результатов тестирования
Рекомендуемые письменные инструкции, специфичные для каждого пункта тестирования
Специфичные для каждого пункта тестирования процедуры должны описывать все остальные процедуры. Необходимо убедиться, что персонал правильно понимает как проводить дополнительные процедуры ОК включая:
- Обучение и профессиональное тестирование новых работников; периодическое профессиональное тестирование всего персонала, осуществляющего тестирование
- Использование перчаток и других средств индивидуальной защиты (СИЗ); безопасное удаление биологических отходов, включая использованные ланцеты или другие острые предметы при получении образцов крови
- Предоставление результатов подтверждающих тестов, если применимо
- Перенаправление тестируемых лиц образцов или на подтверждающий тест;
- Хранение результатов и сроки для пересмотра, хранения и утилизации/уничтожения при их устаревании
ПРОФЕССИОНАЛЬНОЕ ТЕСТИРОВАНИЕ ПЕРСОНАЛА
Целью профессионального тестирования (ПТ) является подтверждение квалификации и обучения персонала, который проводит и контролирует ЭТ на ВИЧ, а также другие процедуры ОК для обеспечения точных и достоверных результатов тестирования на ВИЧ. Ключевые аспекты ПТ являются:
- Квалификация
- Обучение
- Оценка компетенции (насколько хорошо персонал выполняет свою работу)
Квалификация персонала
Определение квалификации персонала может включать несколько критериев, включая:
- Приверженность к проведению тестирования точно, согласно установленной процедуре
- Способность к правильному пониманию инструкции и регистрации результатов тестирования
- Организационные способности, в зависимости от сложности и количества процедур на индивидуальном уровне. При проведении большого количества тестов или выполнения нескольких различных процедур необходимы определенные организационные способности
- Принятие решения необходимо при получении и интерпретации результатов тестирования, включая выявление и разрешение проблем
- Коммуникативные способности при предоставлении результатов тестирования
Обучение
Обучение персонала является важнейшей частью ОК. Персонал проводящий тестирование должен полностью пройти обучение по его обязанностям и выполняемым процедурам. Все проводимые курсы обучения должны быть задокументированы для каждого работника. Ключевыми компонентами обучения персонала являются:
- Важность ОК и элементов ОК в местах проведения ЭТ
- Как ЭТ входит в общую систему тестирования на ВИЧ
- Как проводиться ЭТ с помощью БТ, включая процедуры до тестирования, во время тестирования и после тестирования
- Важность правильного обращения с кровью и биологическими жидкостями, биобезопасности (см. раздел «Безопасность»)
Методы обучения
Методы обучения должны как минимум включать:
- Чтение инструкции до начала процедуры тестирования
- Практические занятия по проведению тестирования с применением положительных и отрицательных контролей
- Практическое проведение забора крови из вены, из пальца
- Обзор процедуры и форм по документированию тестирования
Оценка профессиональной пригодности
До того как тренируемый будет допущен до тестирования самостоятельно, его/ее способность проведения тестирования должна быть проверена и задокументировано. Такая оценка профессиональной пригодности должна проводиться регулярно. Оценка может проводиться различными методами, тем не менее, они должны проводиться на все виды процедур выполняемых персоналом. Ответственный руководитель должен проводить оценку профессиональной пригодности используя различные методы.
Оценка выполнения до тестирования
Для оценки правильного выполнения задач до начала тестирования необходимо убедиться, что:
- Проводиться проверка и запись результатов контроля температуры на складе и помещении, где проводиться тестирование
- Планирование рабочего помещения, маркировка наборов, подготовка форм для заполнения результатов тестирования
Оценка выполнения во время тестирования
Для оценки правильности выполнения тестирования и интерпретации результатов необходимо:
- Наблюдение за сбором и обращением с образцами, которые выполняются согласно инструкции производителя БТ
- Наблюдение за тем, как проводиться тестирование при клиенте/пациенте. Если подобное наблюдение может помешать взаимодействию с клиентом, тестовое наблюдение может быть проведено с привлечением добровольца
- Оценка использования стандартных мер предосторожности при работе с биологически-опасными материалами и процедур утилизации биологических отходов и острых предметов (например, ланцеты, иглы).
- Оценка способности каждого работника по интерпретации результатов тестирования. Здесь возможно использование ранее полученных результатов тестирования или фотографий наборов, которые демонстрируют отрицательные, положительные и недостоверные результаты.
Оценка выполнения после тестирования
Для оценки выполнения после тестирования необходимо:
- Проверка результатов тестирования и контроль качества документирования
- Наблюдение за устным предоставлением результатов тестирования тестируемому лицу
- Если сбор образцов для подтверждающего тестирования проводиться на месте, необходимо убедиться в правильном заборе и обращении с образцами крови.
- Убедиться, что соблюдается конфиденциальность.
КОНТРОЛЬ ВЫПОЛНЕНИЯ
Определение: Управление выполнения – это работа и техника, которая проводиться с целью обеспечения правильного проведения процедуры тестирования, обеспечения надлежащей среды, и работы наборов для БТ согласно заявленным характеристикам с получением надежного результата.
Этапы тестирования
Этапы тестирования совпадают с этапами хода постановки тестирования, начиная с задачами до тестирования, во время и после тестирования. Данная последовательность работы и связанных с ней шагов представлена в таблице ниже:
Последовательность процесса тестирования
| До тестирования (пре-аналитическая фаза) | Во время тестирования (аналитическая фаза) | После тестирования (пост-аналитическая фаза) |
|
- Ежедневная проверка температуры хранения
- Инвентаризация и проверка номеров сери (лот), согласно нормативам
- Получение запроса на тестирование
- Предоставление информации по ВИЧ/СПИД тестируемому лицу
- Подготовка места, маркировка набора
|
- Следование мерам биологической безопасности
- Сбор образца крови
- Проведение теста
- Интерпретация результатов
|
- Документирование результатов
- Предоставление результатов тестируемому лицу
- Сбор, обработка и транспортировка образца для подтверждения или перенаправление клиента/пациента для дальнейшего наблюдения
- Уборка и утилизация биологически опасных отходов
- Управление результатами подтверждающего теста
- Участие в периодических внешних оценках качества
|
ДО НАЧАЛА ТЕСТИРОВАНИЯ
До начала тестирования необходимо ряд процедур для обеспечения условий хранения наборов для БТ, место проведения тестирования и тестируемое лицо соответствует необходимым требованиям, и БТ работает должным образом.
Контроль температуры в местах хранения БТ и проведения экспресс тестирования
Наборы для БТ должны храниться в пределах температуры, обозначенной производителем. Эти рамки различны для разных наборов. Для контроля температуры необходимо иметь градусники в местах хранения и холодильниках. Необходимо следить, и заносить показания температуры в местах хранения в специальную форму.
Температура в помещении, в котором проводиться ЭТ должна соответствовать рекомендованным производителем набора.
Инвентаризация
В местах проведения ЭТ необходимо иметь достаточный запас непросроченных наборов и расходных материалов. Для этого необходимо:
- Ротация наборов и использование наборов с самым коротким сроком годности
- Соответствие сроков хранения рекомендуемым производителем
o Никогда не использовать наборы с истекшим сроком хранения
o Утилизировать все наборы с истекшим сроком хранения
o Необходимо иметь журнал регистрации всех поступающих на склад наборов, с указанием серий (лота) и их сроков годности
Подготовка места для тестирования
Место для тестирования должно соответствовать требованиям, которые включают:
- Подготовка места для тестирования и организация расходных материалов
- Обеспечить адекватную освещенность для интерпретации результатов ЭТ на ВИЧ. Для ориентира, условия с достаточной освещённостью является свободное чтение газеты рядом с расположенным набором для ЭТ.
- Подготовка компонентов набора
- Заполнение форм отчетности
- Если наборы или его компоненты хранились в холодильнике, перед их распаковкой и открытием необходимо подождать, чтобы они приняли температуру окружающей среды, согласно инструкции производителя.
Маркировка образца
Крайне важно правильно идентифицировать каждого тестируемого, и удостовериться, что образцы правильно промаркированы в течение всего процесса тестирования. Маркировка крайне важна при постановке нескольких тестов одновременно. Использование уже напечатанных наклеек могут способствовать правильному выполнению маркировки. Необходимо промаркировать компоненты теста (пробирки, Бт, форму для записи результата) с указанием имени или идентификационным номером тестируемого лица до забора образца.
Контроль качества
Контроль качества осуществляется двумя видами:
| Вид контроля качества | Описание |
| Внутренние контроли | Контроли интегрированы в каждый тест (кассету, стриповую полоску) для контроля качества внесенного образца, и образец распространяется в нем согласно принципу данного устройства. Назначение внутренних контролей варьирует в зависимости от используемого Бт |
| Внешние контроли | Это контрольные образцы с заранее известными результатами на наличие или отсутствие антител к ВИЧ. Данные контроли должны быть совместимы к применению используемого теста. |
Внутренние контроли
Каждый БТ имеет встроенный (внутренний) контроль. Внутренние контроли в тесте могут варьировать от производителя к производителю, поэтому очень важно читать и понимать расположение и функции внутренних контролей как указано производителем.
Оценка результатов внутренних контролей
Результат внутреннего контроля оценивается при каждой постановке теста. Если внутренний контроль не дает ожидаемого результата (не проявилась контрольная полоса), то результат не предоставляется клиенту/пациенту, и тест необходимо повторить. Если второй тест также дает не достоверный результат, необходимо обратиться в Центры СПИД для проведения внешней оценки качества.
ВО ВРЕМЯ ТЕСТИРОВАНИЯ
На данном этапе проводиться тестирование и интерпретация результатов. Работа на данном этапе включает в себя забор образца, проведение теста, интерпретация результатов внутреннего контроля и образца клиента/пациента, и следование руководству по биологической безопасности.
ВО ВРЕМЯ ТЕСТИРОВАНИЯ
Обеспечение качества также применимо для всех процедур после тестирования. В каждом учреждении должны быть описаны процедуры:
- Предоставления и регистрации результатов
- Направление образцов (или лиц, если образцы для перенаправления не собираются) для подтверждающего теста
- Обращение с результатами подтверждающего теста
Предоставление результатов и направление на подтверждающий тест
В случае отрицательного результата теста в ходе послетестового консультирования тестируемому лицу сообщается результат об отсутствии антител к ВИЧ.
В случае положительного результата на БТ клиент/пациент перенаправляется в Центры СПИД в сопровождении аутрич работника или при возможности на месте осуществляется забор 2- образца крови из вены, оформляется направление в лабораторию 506/у в 2-х экземплярах и образец направляется в ближайшую лабораторию по диагностике ВИЧ для дальнейшего исследования в соответсвии с приказом № 80 МЗ РУз. Все данные документируются в журнале регистрации результатов (приложение).
В каждом учреждении должна быть письменная процедура перенаправления образца или лица при положительном результате тестирования. Сбор образцов на месте может способствовать последующему слежению, так как некоторые клиенты/пациенты могут не обращаться для подтверждающего тестирования или не обратиться за его результатом. Однако, если на месте получить образец для подтверждающего тестирования не представляется возможным должна быть процедура перенаправления клиента/пациента в другое учреждение согласно алгоритму тестирования (см. схему 1). Если клиент/пациент отказывается от прохождения подтверждающего тестирования, это должно быть задокументировано в журнале регистрации результатов тестирования.
Образцы для подтверждающего теста и обращение с результатами
Если образцы для подтверждения собираются на месте, то необходимо иметь письменные инструкции, описывающие:
- Как проводить забор, маркировку, обработку, хранение и документирование перенаправления образца.
- Транспортировка образца в учреждение, где проводиться подтверждение
- Как результат подтверждающего теста будет передан клиенту/пациенту
Последующее слежение за неопределенными результатами подтверждающего теста
Подтверждающий тест может давать неопределенный результат. Если вестерн-блот или ИФА дали неопределенный результат рекомендуется:
- Если первичный подтверждающий тест ставился на образце крови, тестируемого просят пройти повторное тестирование через месяц
ВО ВРЕМЯ ТЕСТИРОВАНИЯ
Внешняя оценка это анализ процесса тестирования незаинтересованной внешней организацией для оценки насколько правильно проводится тестирование, и насколько достоверны результаты тестирования. Такая оценка помогает выявлять существующие и потенциальные проблемы. Более того, информация, полученная путем внешней оценки, может служить обучающим инструментом для улучшения качества работы.
Внешний контроль качества осуществляется лабораторией РЦ СПИД и Референс лабораторией НИИ Вирусологии согласно приказа № 80 МЗ РУз от 28 марта 2012 года.
Методы внешней оценки
Каждый положительный результат оценивается путем подтверждения вторым подтверждающим тестом. Однако, при низкой распространенности ВИЧ инфекции среди популяции такие оценки могут проводиться редко и не дадут внешней оценки для большинства результатов, т.е. для отрицательных результатов. Для этого требуются другие методы оценки. Некоторые методы оценки перечислены ниже:
- Сравнение положительных результатов с результатами подтверждающих тестов.
- Согласование с внешней организацией по проведению наблюдений тестирования.
- Участие в тестировании на профессиональную пригодность (ПП) или программе внешней оценки.
ДОКУМЕНТЫ И ЗАПИСИ
Исчерпывающая документация является одним из критериев адекватной программы ОК. Для пунктов проводящих ЭТ на ВИЧ необходимо иметь перечень документации, включая, как и когда данные документы пересматриваются, хранятся, и уничтожаются. Рекомендуется периодический пересмотр записей ответственным руководителем. Документация по ОК включает:
- Журнал записи температур
- Журнал результатов тестирования
- Журнал передачи образцов (или перенаправления)
- СОПы на каждый этап
Журнал регистрации температуры хранения БТ на ВИЧ
В журнал записи температур заносятся ежедневные проверки температуры холодильников и/или комнатной температуры, где хранятся наборы для БТ, а также температура в месте проведения тестирования. Во всех перечисленных местах должны быть термометры. Рекомендуется использовать лабораторные термометры и ежегодную метрологическую поверку (Приложение 5).
Журнал результатов тестирования
Записи результатов теста должны содержать дату и время тестирования, идентификационный номер тестируемого, номер лота и срок годности набора, результаты тестирования, и меры принятые, если результаты недействительны, указание оператора (лицо, поводящее тестирование), требовался ли подтверждающий тест, включая тип образца направленного на подтверждение (например, сыворотка, кровь), и результаты подтверждающего теста, если они доступны. Если тестирование проводят более чем один человек, необходим механизм для хронологической связи записей результатов тестирования для выявления проблем, если повторяются недействительные результаты с одним и тем же лотом. (см Приложение 3).
Журнал передачи образцов (или перенаправление)
В журнал передачи образцов или перенаправления вносится вся необходимая информация для лаборатории, которая будет проводить подтверждение результата ЭТ на ВИЧ.
МОНИТОРИНГ ОК И ВЫЯВЛЕНИЕ И РЕШЕНИЕ ПРОБЛЕМ
В каждом пункте тестирования должны быть протоколы определяющие ключевые методы оценки ОК, которые постоянно проходят мониторинг и оценку, включая систему выявления и решения проблем для их решения. Значительные проблемы, особенно связанные с точностью БТ на ВИЧ должны быть сразу доложены территориальным Центрам по борьбе со СПИД или соответствующему ответственному лицу.
Мониторинг ОК
Руководитель по ОК должен регулярно проводить мониторинг и оценку мер по ОК. Некоторые рекомендуемые меры представлены ниже:
- Количество тестов, у которых истекает срок годности до их использования или частота использования просроченных наборов для диагностики
- Количество тестирований в день и БТ, хранящиеся вне допустимого температурного режима.
- Частота недействительных результатов при тестировании клиентов/пациентов
- Пропорция отрицательных и предварительно положительных результатов
- Пропорция положительных результатов БТ на ВИЧ, подтверждённых как положительные среди всех
Недостоверные или чрезмерное количество ложноположительных результатов
Ответственный по ОК должен предполагать следующие действия при повышенном количестве недостоверных или ложноположительных результатов при тестировании клиентов:
- Время от времени сравнивать общее количество положительных результатов БТ с количеством подтверждённых положительных результатов
- Если возможно, наблюдение за сбором образцов, тестированием, и интерпретацией результатов для подтверждения правильности проведения процедуры
- Оценить срок годности наборов и температуру хранения на месте проведения тестирования у наборов с лотом, у которого были ложноположительные результаты и недостоверные результатов.
- Обзор документации по тестированию для гарантии следования процедурам
- Определить использовались ли внешние контроли после второго недостоверного теста, и следовали ли процедуре выявления и решения проблем. Если нет, то необходимо провести тестирование внешнего КК с тем же набором или лотом для определения правильного функционирования устройства.
- Провести процедуру обнаружения и решения проблем согласно инструкции производителя.
- Если результаты тестирования валидных внешних контролей дают недостоверный результат, тестирование должно быть прекращено.
- Если набор/лот были определены как дефектные, необходимо уведомить производителя.
- Возобновить тестирование только после получения правильных результатов тестирования внешних контролей и документирования действий по решению проблемы.
- Если необходимо повторно обучить персонал по проведению тестирования.
- Если необходимо известить местные органы ответственные за тестирование на ВИЧ.
Если при анализе соотношения ложноположительных результатов предполагает несоответствие работы теста заявленным характеристикам от производителя (см. завяленные характеристики соответственно распространённости и данных по результатам), известить производителя и соответствующие органы ответственные за тестирование на ВИЧ. Если уместно, рассмотрите возможность прекращения тестирования или смены поставщика.
СПИСОК ЛИТЕРАТУРЫ И ССЫЛКИ
- Национальная стратегическая программа по борьбе с распространением ВИЧ инфекции в Узбекистане на 2013-20017 годы
- Приказ Минздрава РУз № 80 «О совершенствовании профилактических мероприятий по ВИЧ инфекции и организации медицинской помощи в Республике Узбекистан, 28 марта 2012 года
- Приказ Минздрава РУз № 88 «О внедрении адаптированных национальных протоколов ВОЗ по ВИЧ инфекции», 30 марта 2012 года
- Техническое руководство для стран по разработке целей в рамках концепции обеспечения универсального доступа к профилактике, лечению и уходу в связи с ВИЧ инфекцией среди потребителей инъекционных наркотиков. ВОЗ, УНП ООН и ЮНЭЙДС М-2009 – 44с.
- Подходы к предоставлению услуг по тестированию на ВИЧ и консультированию (ТВК): концепция стратегической программы ТВК WHO Library Cataloguing-in-Publication Data, 2012
- Консультирование до- и посттеста на ВИЧ : Руководство – М: «Права человека», ЮНФПА 2007 -115с
- Консультирование и тестирование на ВИЧ с использованием быстрых тестов в рамках профилактических проектов среди групп повышенного риска инфицирования ВИЧ – МБФ «Международный Альянс по ВИЧ/СПИД в Украине», 2013 -184с
- Communicable Disease Control Manual –Point of Care HIV Test Guidelines for Health Care Settings, DC Centre for Disease Control;, May 2012 – 52p
- Gilbert M. Impact and use of point of care HIV testing: a public health evidence paper. BC Centre for Disease Control; 2010.
- Joint United Nations Programme on HIV/AIDS. Considerations for countries to set their own national targets for AIDS prevention, treatment, and care. Geneva, UNAIDS, 2006.
- World Health Organization, Joint United Nations Programme on HIV/AIDS. Guidance on provider-initiated HIV testing and counselling in health facilities. Geneva, WHO, 2007 (ВОЗ, ЮНЭЙДС. Руководство по вопросам ВИЧ-тестирования и консультирования по инициативе медицинских работников.
ПРИЛОЖЕНИЕ 1.
БЛАНК ИНФОРМИРОВАННОГО СОГЛАСИЯ КЛИЕНТА НА ПРОХОЖДЕНИЕ ЭКСПРЕСС ТЕСТИРОВАНИЯ НА ВИЧ
| S001 | Название города | |
| S002 | Дозорный участок | |
| S003 | Порядковый номер респондента | |
| S004 | Кодовый номер респондента (7-ми значное значение) | |
| S005 | Кодовое слово интервьюера | |
| S006 | Дата проведения интервью и взятия крови | ___ /___ / ___ |
Здравствуйте! Я, являюсь специалиcтом Кабинета доверия.
В кабинете доверия провожу консультирование и тестирование на ВИЧ.
Цель консультирования и тестирования на ВИЧ-инфекцию является:
- содействие улучшению качества жизни и здоровья людей путем предоставления информации,
- оказание консультативной помощи и эмоциональной поддержки для принятия добровольного и осознанного решения относительно обследования на ВИЧ,
- формирование дальнейшего безопасного поведения для обеспечения профилактики инфицирования ВИЧ,
- оказание содействия в получении ЛЖВ своевременной медицинской помощи и всесторонней поддержки.
Для этого мы бы хотели задать Вам несколько вопросов относительно вашего поведения, а также взять на исследование кровь из пальца на ВИЧ.
При желании Вы можете получить результаты анализов по Вашему кодовому номеру. Мы не будем спрашивать Вашего имени. Мы не будем Вас беспокоить в будущем. Ваши ответы никоим образом на Вас не отразятся. Ваше участие полностью добровольно. Вы можете отказаться отвечать на отдельные вопросы.
Если у Вас возникнут в дальнейшем какие-либо вопросы, Вы сможете связаться с______________ , по тел. _______________________
1. В течение последних двух недель проводили ли с Вами интервью на тему ВИЧ/СПИДа?
Да …………………………………………………………… 1
Нет ………………………………………………………… 2
3. Сколько Вам лет? _________ (ЗАПИШИТЕ КОЛИЧЕСТВО ПОЛНЫХ ЛЕТ)
Подпись интервьюера, подтверждающая, что от респондента было получено устное информированное согласие _______________
Подпись респондента о согласии на экспресс тестирование _______________
АНКЕТА ДЛЯ КЛИЕНТОВ НА ЭКСПРЕСС ТЕСТИРОВАНИЕ НА ВИЧ
| № | Вопрос | Варианты ответов | Код |
| 1. | Пол? |
Мужской
Женский
|
1
2
|
| 2. | Ваша национальность? |
Узбек/узбечка
Русский/русская
Таджик/таджичка
Казах/казашкa
Кыргыз/кыргызка
Татар/татарка
Кореец/кореянка
Другая национальность
|
1
2
3
4
5
6
7
8
|
| 3. | Какое у Вас образование? |
Начальное, неполное среднее
Среднее, среднее специальное
Незаконченное высшее, высшее
|
1
2
3
|
| 4. | Какой у Вас род занятий? |
Учитесь в ВУЗе, техникуме, ПТУ, школе и т.д.
Работаете
Работаете и учитесь
Не работаете и не учитесь
|
1
2
3
4
|
| 5. | Ваше семейное положение? |
Холост / Не замужем
Разведен / Разведена
Вдовец / Вдова
Женат / Замужем (в гражданском браке)
Нет ответа
|
1
2
3
4
5
|
| 6. | Использовали ли Вы стерильные шприц и иглу во время последней инъекции? |
Да
Нет
Не знаю / не помню
Нет ответа
|
1
2
3
4
|
| 7. | Обследовались ли Вы на ВИЧ/СПИД в течении последних 12 месяцев? |
Да
Нет
Не знаю
|
1
2
3
|
| 8. | Если ДA, это было… |
Добровольно, по собственной инициативе
По направлению врача
Принудительно
Не знаю
Нет ответа
|
1
2
3
4
5
|
| 9. | Знаете ли Вы результат этого теста? |
Да
Нет
|
1
2
|
| 10. | Проводили ли с Вами до тестовое консультирование? |
Да
Нет
Не знаю
|
1
2
3
|
| 11. | Проводили ли с Вами после тестовое консультирование? |
Да
Нет
Не знаю
|
1
2
3
|
| 12. | Если Вы не проходили тест на ВИЧ в течение последних 12 месяцев, то почему? |
Опасаюсь преследований
Ухудшение отношения со стороны окружающих
Считаю не нужным/не хочу
Не знаю, где можно сдать анализ
Другое
|
1
2
3
4
5
|
| 13. | Участвовали ли Вы в таком исследовании ранее? |
Да
Нет
Не знаю
Нет ответа
|
1
2
3
4
|
| 14. | Результат экспресс тестирования на ВИЧ |
Отрицательный
Положительный
|
1
2
|
| 15. | Перенаправление в случае положительного результата экспресс тестирования на ВИЧ |
Поликлинику по меcту жительства
ОЦСПИД
Межрайонную лабораторию
Анонимный кабинет
|
1
2
3
4
|
СПАСИБО ЗА УЧАСТИЕ!
ПРИЛОЖЕНИЕ 2.

ПРИЛОЖЕНИЕ 3.
ЖУРНАЛ РЕГИСТРАЦИИ ЛИЦ, ОБРАТИВШИХСЯ В КАБИНЕТЫ ДОВЕРИЯ И ПРОШЕДШИЕ ЭКСПРЕСС-ТЕСТИРОВАНИЕ НА ВИЧ
| № | Дата | Идентификационный код клиента | Первичное обращение | Повторное обращение | Возраст | Семейное положение | Социальный статус | Мутахассисларга юборилган | Результат быстрого теста | Ф.И.О и подпись, проводившего экспресс тестирование | Наименование ЛПУ куда перенаправлен клиент | Примечание |
| Послететсовая консультация | Тестирование на ВИЧ | Консультатция специалиста |
|
|
|
|
|
|
|
|
|
|
|
|
|
|
|
ПРИЛОЖЕНИЕ 4.
ЖУРНАЛ РЕГИСТРАЦИИ ОТКАЗОВ РАБОТЫ БТ НА ВИЧ (ОТКАЗЫ, ТРЕБУЮЩИЕ ПРИНЯТИЯ МЕР)
Местоположение _____________________ Сайт ________________
| Дата дд/мм/гг | Тип отказа (ошибка при КК, неработоспособность набора, различия с ВОК, и т.д.) | Описание | Принятые меры | Дата разрешения проблемы дд/мм/гг |
| _/__ /_ | | | | _/__ /_ |
| _/__ /_ | | | | _/__ /_ |
| _/__ /_ | | | | _/__ /_ |
| _/__ /_ | | | | _/__ /_ |
| _/__ /_ | | | | _/__ /_ |
ПРИЛОЖЕНИЕ 5.
ЖУРНАЛ РЕГИСТРАЦИИ ТЕМПЕРАТУРЫ ХРАНЕНИЯ БЫСТРЫХ ТЕСТОВ НА ВИЧ
(Заполнять каждый день, или после события, такое как отключение электричества)
Расположение термометра: __________________________________________________________
Месяц/год: ______/______
| Дата/Время | Температура, °С | Принятые меры при выходе температуры за установленные пределы | Расположение склада | Инициалы |
|
|
|
|
|
|
|
|
|
|
|
|
|
|
|
|
|
|
|
|
|
|
|
|
|
|
|
|
|
|
|
|
|
|
|
|
|
|
|
|
|
|
|
|
|
|
|
|
|
|
|
|
|
|
|
|
|
|
|
|
|
|
|
|
|
|
|
|
|
|
|
|
|
|
|
|
|
|
|
|
|
|
|
|
|
|
|
|
|
|
|
|
|
|
|
|
|
|
|
|
|
|
|
|
|
ПРИЛОЖЕНИЕ 6.
ДОПОЛНИТЕЛЬНОЕ ОБОРУДОВАНИЕ И РАСХОДНЫЕ МАТЕРИАЛЫ ДЛЯ ЭКСПРЕСС ТЕСТИРОВАНИЯ НА ВИЧ С ПОМОЩЬЮ БЫСТРЫХ ТЕСТОВ
| № | Название | Дополнительное описание |
| 1. | Перчатки, одноразовые, латексные/нитриловые | Необходимо иметь перчатки разных размеров |
| 2. | Спирт или спиртовые тампоны | |
| 3. | Ватные прокладки или ватные шарики | |
| 4. | Ланцеты, стерильные | |
| 5. | Пипетки для переноса или автоматические пипетки-дозаторы, наконечники для дозатора (объем дозатора зависит от процедуры) | При отсутствии пипетки в наборе для БТ на ВИЧ перенос образца в устройство осуществляется дозатором с наконечником |
| 6. | Таймер | |
| 7. | Контейнер для отходов, для острых предметов | |
| 8. | Емкость для дезинфектанта | |
| 9. | Дезинфектанты | |
| 10. | Маркеры | |
| 11. | Термометры | |
| 12. | Холодильник | |
| 13. | Пластырь, одноразовый | |
Примечание: Данный список не является окончательным и может быть расширен в зависимости от потребностей каждого отдельного КД.
Номер документа:
№ 200
Дата принятия:
12.06.2014